• 关于我们
    • 关于我们
    • 专家名师
    • 依托资源
    • CSTM官网
    • 联系我们
  • 全部课程
    • 线下课程
    • 在线课程
    • 发现班级
    • 内训班级
  • 仪器专栏
    • 色谱类
    • 质谱类
    • 光谱类
    • 其他大型设备
    • 实验室前处理及常用设备
  • 机构基地
    • 培训机构
    • 考核基地
  • 技术考核
    • CSTM技术评价考核
    • NTC技术考核
  • 标准宣贯
  • 学术研讨
    • 在线研讨
    • 学术会议
  • 培训项目列表
  • 关于我们
    • 关于我们
    • 专家名师
    • 依托资源
    • CSTM官网
    • 联系我们
  • 全部课程
    • 线下课程
    • 在线课程
    • 发现班级
    • 内训班级
  • 仪器专栏
    • 色谱类
    • 质谱类
    • 光谱类
    • 其他大型设备
    • 实验室前处理及常用设备
  • 机构基地
    • 培训机构
    • 考核基地
  • 技术考核
    • CSTM技术评价考核
    • NTC技术考核
  • 标准宣贯
  • 学术研讨
    • 在线研讨
    • 学术会议
    • 培训项目列表
    • 登录
    • 注册
  • 登录
  • 注册
  1. 资讯频道
  2. 培训通知
  3. 正文
24
05月

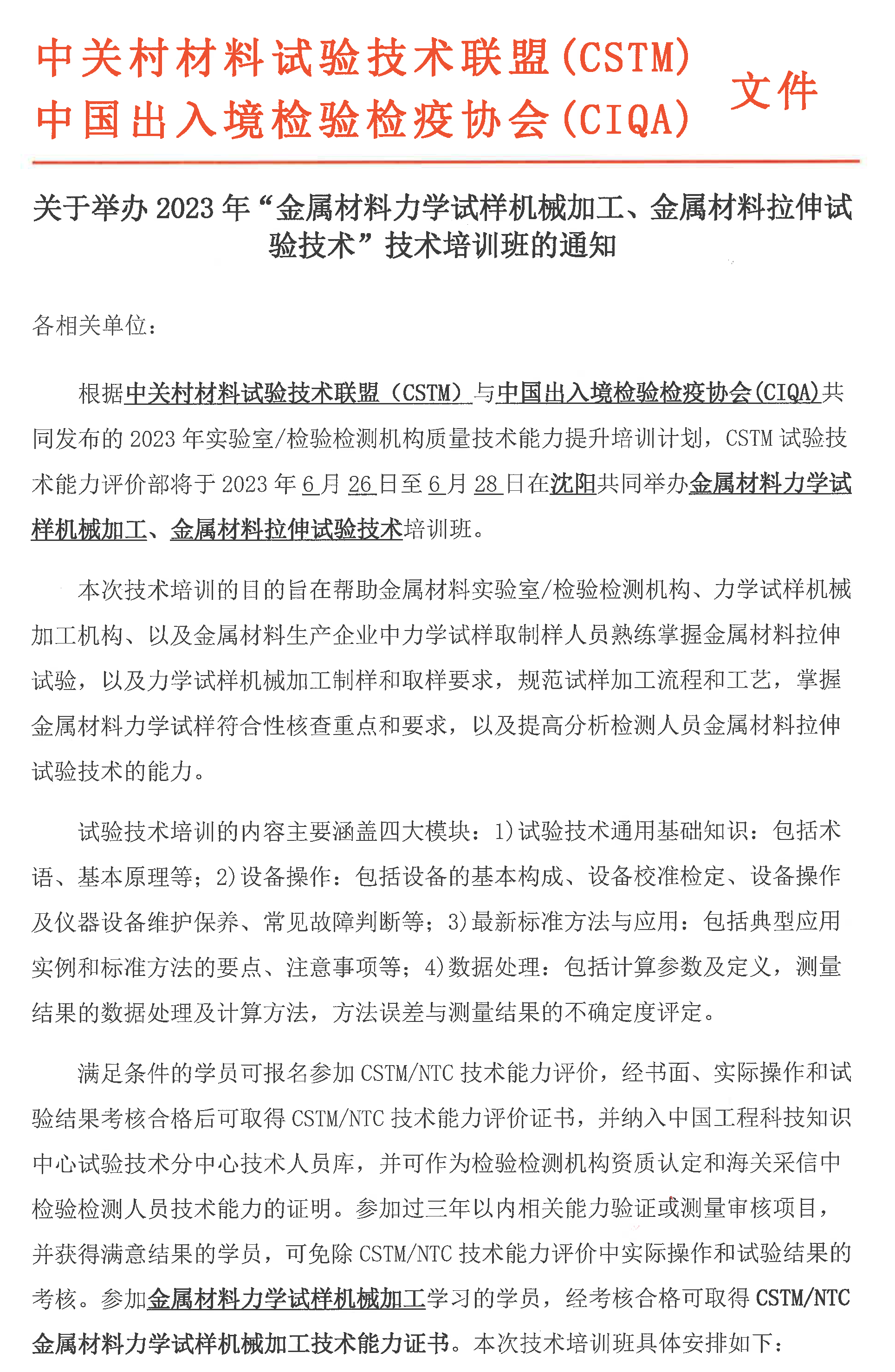
关于举办2023年“金属材料力学试样机械加工、金属材料拉伸试验技术”技术培训班的通知

3866 0

附件一:培训报名回执.docx 预览 下载
标签: 人员培训
0

热门焦点

1
2021年分析检测技术培训计划
2
2024年试验表征/分析检测人员技术能力...
3
2022年下半年分析检测技术培训与能力认...
4
2022年分析检测技术培训计划
5
关于组织推荐CSTM试验技术能力评价专家...
6
关于举办CNAS-GL015《判定规则和...

热门标签

专家征集 高精尖课程 其他 人员培训 使用说明 复核文件 考核文件 检测人员考核专栏 教师资质考核专栏 默认标签

编辑推荐

1
关于举办“2026年第一期CSTM/NT...
2
关于举办2025年“金相低倍检验技术和金...
3
2025年CSTM/NTC试验技术人员能...
4
《检验检测机构资质认定关键技术研讨会》在...
5
关于举办《检验检测机构资质认定专业技术评...
6
关于举办“2024年第二期CSTM/NT...
Powered by EduSoho v22.1.4 ©2014-2026 课程存档
课程内容版权均归 CSTM技术培训平台 所有
京ICP备18006158号-3